生娃这件事,年轻人“玩不起”
新生儿创新低!中国2025年出生人口仅792万。这是1949年以来的最低纪录。中国年轻人为何不敢生?不想生?
南京博物院盗卖疑云 揭露中国文物市场黑幕
一幅不该出现在拍卖场的画作,打开了中国博物馆和书画市场的黑幕。收藏家庞莱臣捐赠给南京博物院的画作《江南春》何以流出市面?为何南京博物院职工多年举报前副院长未果?中国的“博物馆事变”元年是怎么爆发的?
“死了么” 一款用“死亡焦虑”火出圈的中国App
这款名为“死了么”的独立开发应用,为独居者提供每日“打卡”确认平安的提醒服务,火遍全网。功能极简,却戳中无数独居者的焦虑。
校园的“安全”,究竟保障了谁?
河南驻马店市新蔡县今是清华园学校,一名在校学生突然死亡。事发后,校方拒绝让家属第一时间查看遗体,引发家属不满与公众质疑。
张又侠被查军委再洗牌 军委高层现“空窗期”
中共中央军委副主席张又侠被指“严重危害党对军队绝对领导”并接受调查,事件引发广泛关注。事情过去一周,《解放军报》网站连续三天发文,要求全军官兵在思想上同中共中央保持一致,并反复强调要“听党话、跟党走”。
中国的历史性贸易顺差 是福?是祸?
在去年的美中关税战压力下,中国出口不减反增,全年贸易顺差创全球有史以来最高水平约1.2万亿美元。不过,数字惊人,却不能解读为中国整体经济走向良好。分析指出,中国经济三驾马车,现在只有出口一枝独秀,难以挑起经济大梁。对世界各国而言,
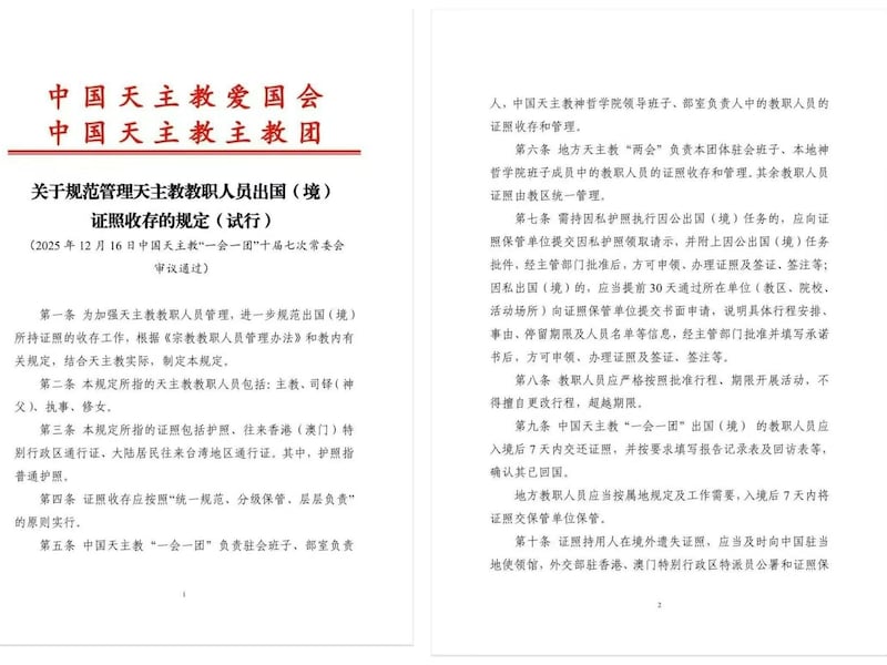
多地天主教及基督教教职人员出境受限
中国多地宗教教职人员近期反映,其出境活动受到更严格限制。天主教系统已通过内部文件,对教职人员出国证照实行统一收存和审批管理,相关做法正在地方层面执行。
军委副主席张又侠被查 解放军指挥系统现震荡
中共中央军委副主席张又侠被中共官方通报“严重践踏破坏军委主席负责制”并被调查。本台获悉,张又侠等人被指在军内“拉帮结派”。目前,军内已围绕张又侠及中央军委委员刘振立展开内部处置行动。
中国镇压教会行动升级 宗教自由空间再被压缩
从去年底开始,中国打压宗教的行动再次升级。从逮捕锡安教会牧师、成员,延伸到四川成都秋雨圣约教会、再到拆除浙江温州雅阳教会,中国对非官方教会的镇压接连不断。
马杜罗被抓 中委友谊翻船?
一个是被带走的“盟友“总统,一套被嘲讽的雷达系统,中国和委内瑞拉的高额投资与“战略友谊”反被现实打脸?












